昌江区政府网
|
市政府门户网站
|
网站无障碍
|
关怀版
当前位置:
首页
>
丽阳镇
>
法定主动公开内容
>
法规政策
>
政策文件
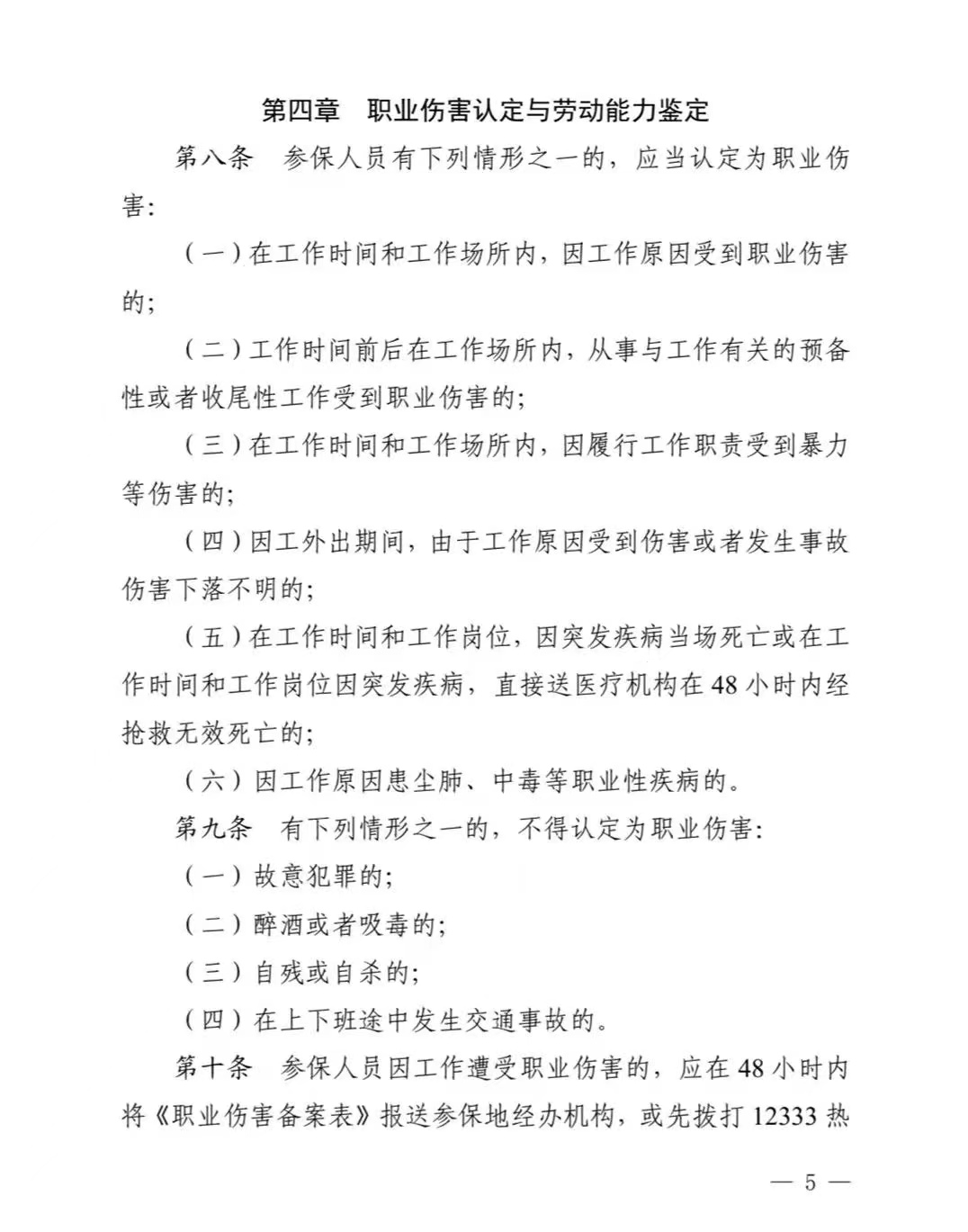
上级文件 《景德镇市新业态从业人员职业伤害保障试行办法》
公开方式:
主动公开
有效期:
长期有效
公开时限:
长期公开
公开范围:
面向全社会
信息索取号:
736355488/2023-40721
发布时间:
2023-09-27
相关文档:
相关附件:
访问量:
924146
上级文件 《景德镇市新业态从业人员职业伤害保障试行办法》
20
1
2023-09-27
38546
政策文件