昌江区政府网
|
市政府门户网站
|
网站无障碍
|
关怀版
当前位置:
首页
>
区教育体育局
>
法定主动公开内容
>
重点领域
>
教育
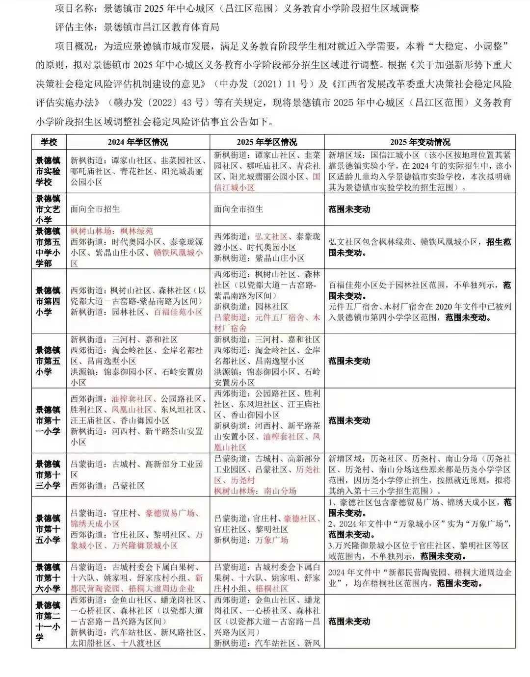
景德镇市2025年中心城区(昌江区范围)义务教育小学阶段招生区域调整
公开方式:
主动公开
有效期:
长期有效
公开时限:
长期公开
公开范围:
面向全社会
信息索取号:
736355488/2026-04810
发布时间:
2025-05-06
相关文档:
相关附件:
访问量:
1074173
景德镇市2025年中心城区(昌江区范围)义务教育小学阶段招生区域调整
20
区教育体育局
2025-05-06
40165
教育