昌江区政府网
|
市政府门户网站
|
网站无障碍
|
关怀版
当前位置:
首页
>
新枫街道
>
法定主动公开内容
>
决策公开
>
政策文件与解读
【图文解读】:深入推进“放管服”改革全面优化政务服务若干措施
公开方式:
主动公开
有效期:
长期有效
公开时限:
长期公开
公开范围:
面向全社会
信息索取号:
736355488/2021-04135
发布时间:
2021-01-19
图解:《深入推进“放管服”改革全面优化政务
服务若干措施》
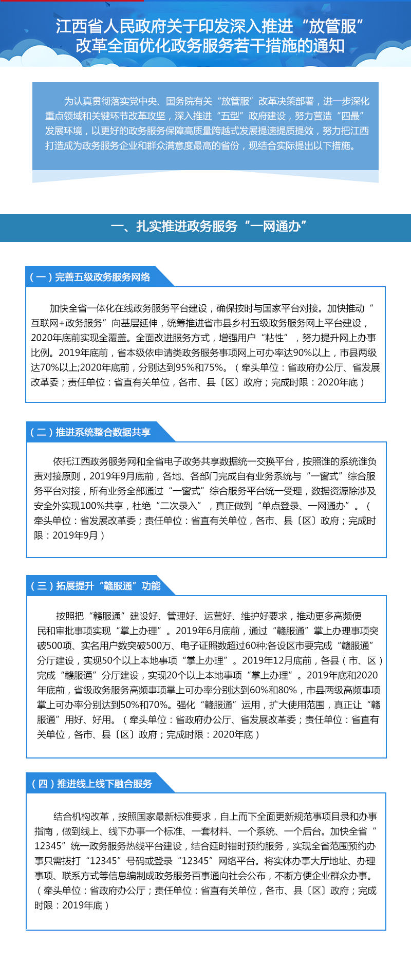
江西省人民政府关于印发深入推进“放管服”改革全面 优化政务服务若干措施的通知
相关文档:
江西省人民政府关于印发深入推进“放管服”改革全面 优化政务服务若干措施的通知
【上级文件】中国共产党普通高等学校基层组织工作条例
相关附件:
访问量:
728531
【图文解读】:深入推进“放管服”改革全面优化政务服务若干措施
20
新枫街道办事处办公室
2021-01-19
2517
政策文件与解读